Guida produzione presso terzisti
Questa guida mostra come gestire un ciclo di produzione nel quale alcuni semilavorati sono prodotti internamente all’azienda e altri presso terzisti.
Per poter seguire al meglio i contenuti di questa guida consigliamo, per acquisire i concetti di base e conoscere come avviene un ciclo di produzione in Mon Ami 3000, di leggere prima la guida Lanci di produzione cliccando qui.
Gestione della produzione presso terzisti
La produzione esterna di semilavorati prevede l’invio al fornitore delle materie prime da lavorare e l’emissione di un ordine a terzista relativo al prodotto finito che dovrà essere restituito.
In questo contesto la gestione Magazzini multipli assume grande importanza per tenere sotto controllo le quantità di materie prime e semilavorati presenti presso il terzista. Conoscere l’esistenza e la disponibilità delle materie prime nel magazzino del terzista è fondamentale per pianificare la spedizione della merce che deve essere lavorata.
Oltre a questo, per gestire un corretto approvvigionamento, è necessario impegnare nel proprio magazzino i componenti da lavorare e, in caso non siano disponibili, generare e inviare gli ordini ai fornitori.
Impostazioni iniziali
Impostazione dei terzisti
I terzisti sono fornitori ai quali è stato associato un magazzino dedicato, perciò si dovrà innanzitutto creare un magazzino per ogni terzista, poi accedere all'anagrafica del fornitore corrispondente e associargli il magazzino creato.
Quando si intesterà un documento al terzista, sarà movimentato anche il suo magazzino, oltre a quello inserito nella testata del documento stesso.
Centri di lavoro
I centri di lavoro sono le entità che si occupano di una determinata lavorazione e possono corrispondere a un terzista nel caso di produzione esterna, oppure a una macchina automatica nel caso di collegamento tramite Gateway Industria 4.0.
Schema del prodotto finito
Nell’immagine sotto è riportato lo schema di un articolo con distinta base su due livelli. All’interno dello schema, P indica il prodotto finito, S è il semilavorato prodotto dal terzista e C1, C2, C3 sono i componenti elementari necessari alla lavorazione (materie prime).
Durante la compilazione della distinta base si dovrà selezionare il centro di lavoro (corrispondente al terzista) che si occuperà della produzione del semilavorato S.

I documenti relativi alla produzione sono generati in base a quanto indicato nelle distinte base, è perciò fondamentale prestare attenzione alla configurazione delle stesse. Per semplificare le operazioni da effettuare consigliamo di creare uno schema grafico che riporti la composizione dei vari livelli del prodotto finito, analogamente a quanto riportato nello schema qui sopra.
Schema del lancio di produzione
Il ciclo che vediamo schematizzato qui sotto, inizia con il Lancio di produzione che genera tutti gli ordini necessari: Ordini a terzisti, Ordini di lavorazione, eventuali Ordini di consegna a terzisti ed eventuali Ordini a fornitori.

Se la lavorazione di un semilavorato deve essere eseguita presso un terzista, l’ordine di lavorazione corrispondente sarà generato usando il magazzino del fornitore (nello schema è il magazzino terzista) sul quale saranno aggiornate le disponibilità delle materie prime e del semilavorato stesso.
Poiché l’ordine di lavorazione dei prodotti realizzati esternamente agisce sul magazzino associato al terzista, sarà generato anche un ordine a terzista che incrementa la disponibilità del semilavorato nel magazzino in cui avrà luogo la lavorazione successiva (nel caso schematizzato si tratta del magazzino interno) e allo stesso tempo la decrementa sul magazzino di produzione, cioè quello del terzista.
L’ordine cliente del prodotto finito P decrementa la disponibilità sul magazzino inserito nel documento (in questo caso quello interno) e di conseguenza, l’ordine di lavorazione di P la deve incrementare sempre sullo stesso magazzino.
Le frecce blu presenti nello schema rappresentano il percorso di avanzabilità dei vari documenti; ciò significa che i documenti dovranno essere evasi nell’ordine indicato. In base alle disponibilità, alcuni documenti potrebbero non essere necessari e quindi non saranno generati.
L'ordine fornitore di C1 è separato dagli altri documenti perché il componente C1 può arrivare in un qualsiasi momento, purché sia prima della produzione del prodotto finito P.
Gestione della produzione
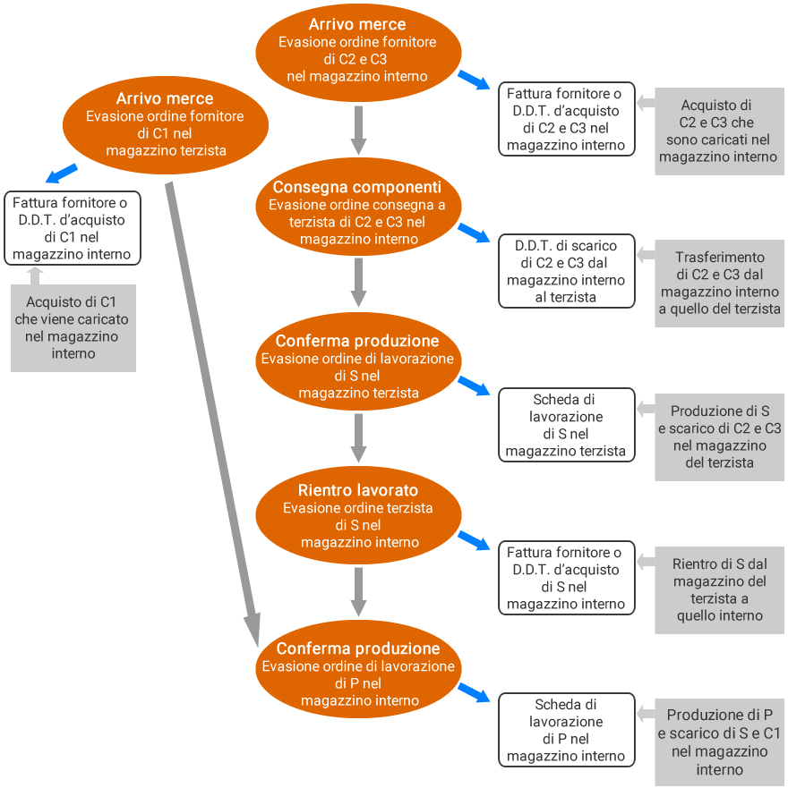
Schema della gestione della produzione
Lo schema sottostante, riporta in ordine di avanzabilità tutti i passaggi che devono essere fatti per completare correttamente la produzione.
I blocchi di colore arancione rappresentano le procedure da eseguire, quelli di colore bianco identificano i documenti generati e quelli di colore grigio descrivono le operazioni eseguite dai documenti.
Le frecce di colore grigio indicano l’ordine in cui devono essere eseguite le procedure e quelle di colore azzurro i documenti ottenuti come risultato delle stesse.
Lo schema è stato realizzato nell’ipotesi in cui tutte le materie prime, i semilavorati e i prodotti finiti non siano disponibili nei magazzini coinvolti nella produzione.

Le operazioni da eseguire sono riportate seguendo l’ordine di evadibilità dei documenti, così come accade nella schermata di Gestione della produzione.
Arrivo merce
Ricevuti i componenti C2 e C3 dal fornitore, si procederà con l'inserimento dell’arrivo della merce evadendo l’ordine fornitore con una fattura fornitore o un D.D.T. d'acquisto.
Consegna componenti
Disponibili i componenti C2 e C3 sarà, possibile inviarli al terzista. La procedura genera un D.D.T. di scarico che evade l’ordine di consegna a terzista: gli articoli vengono scaricati dal magazzino interno e caricati sul magazzino terzista.
Conferma produzione di S sul magazzino terzista
Conclusa la lavorazione del semilavorato, sarà possibile confermare la produzione dello stesso tramite una scheda di lavorazione che evade l'ordine di lavorazione, carica il semilavorato S e scarica i componenti C2, C3 sul magazzino del terzista.
Rientro lavorato di S dal magazzino terzista al magazzino interno
Completato il semilavorato si dovrà registrare il suo rientro nel magazzino interno con un D.D.T. d’acquisto o una fattura fornitore, evadendo l’ordine a terzista di S.
Conferma produzione di P sul magazzino interno
Registrato il movimento di entrata del semilavorato, sarà possibile procedere con la lavorazione del prodotto finito P. Se già non è stato fatto, è necessario anche inserire l'arrivo di C1, procedendo in maniera analoga a quanto fatto per C2 e C3.
L’evasione avviene in modo analogo a quanto già visto per il semilavorato: una scheda di lavorazione evade l’ordine di lavorazione di P caricandolo sul magazzino interno e scaricando i componenti C1 e S sempre dal magazzino interno.
Nelle operazioni appena descritte gli ordini sono sempre stati evasi per intero. In fase di evasione viene proposto il quantitativo da evadere, ma è possibile effettuare un'evasione parziale e in questo caso varierà anche la quantità avanzabile degli eventuali ordini di livello superiore.
Evasione dell’ordine cliente di P sul magazzino interno
Terminata la produzione di P, esso rientra nel normale ciclo di vendita ed è quindi pronto per essere consegnato al cliente.
La consegna della merce avviene con l’emissione di un D.D.T. o di una fattura di vendita generati dall’ordine cliente utilizzando la funzione Crea da documento presente nei rispettivi elenchi di documenti, oppure con la funzione Genera documento presente nell’elenco degli ordini.
Un esempio pratico
In questo esempio riprodurremo il ciclo di lavorazione dell’articolo P già visto all’inizio di questa guida e schematizzato qui sotto.

L’articolo è composto da una distinta base su due livelli e il semilavorato S è prodotto esternamente da un terzista.
I passi eseguiti di seguito sono gli stessi descritti nel capitolo Schema della gestione della produzione visto precedentemente.
Impostazioni iniziali: Creazione e assegnazione del centro di lavoro al semilavorato
Per accedere ai centri di lavoro premere il pulsante Impostazioni presente nella barra dei menu in alto e successivamente su Configurazione. Nella schermata che appare cliccare sul pulsante Impostazioni alla destra dell'opzione Produzione.

Premendo il pulsante Aggiungi, evidenziato nell'immagine qui sopra, si accede alla schermata sottostante.

Descriviamo i campi presenti:
- Descrizione: in questo campo inserire la descrizione del centro di lavoro.
- Presso terzista: in questo campo è necessario indicare il fornitore, impostato come terzista, che si occuperà della lavorazione.
All’interno della distinta base di S è disponibile un’opzione, evidenziata nell'immagine qui sotto, che consente di assegnargli il centro di lavoro.

Per ogni singolo componente è necessario indicare il magazzino da cui prelevarlo (vedi immagine sotto), in questo caso il Magazzino principale. Avendo indicato un magazzino diverso da quello del terzista dove verrà effettuata la lavorazione, durante il lancio di produzione sarà generato anche un ordine di consegna a terzista dei componenti C2 e C3.

Lancio di produzione
Accedere all’elenco dei lanci tramite il menu Produzione » Lanci di produzione.

- Premere Nuovo e successivamente cliccare sulla voce di menu Nuovo lancio di produzione da ordini clienti
- Impostare i filtri per individuare più facilmente l’ordine da mandare in produzione. In questo caso non selezioniamo nulla e premiamo Avanti.
- Personalizziamo la descrizione del lancio in modo da individuarlo meglio nelle successive fasi di gestione della produzione.
- Selezionare il prodotto finito P.
- Dopo una breve fase di calcolo, appariranno le sezioni contenenti i vari ordini necessari per portare a termine la produzione. Cliccando su una di esse si potrà vedere l'elenco degli ordini che contiene.
- Premendo Crea ordini il lancio sarà salvato e contemporaneamente saranno generati gli ordini che nello specifico esempio sono:
- 1 ordine a fornitori di C1, C2, e C3.
- 1 ordine di consegna a terzisti di C2 e C3.
- 1 ordine di lavorazione esterno di S.
- 1 ordine a terzisti di S.
- 1 ordine di lavorazione interno di P.
Terminata la generazione degli ordini, sarà richiesto se accedere alla gestione della produzione, premiamo Si.
Gestione della produzione
Tutti i passi che porteranno al completamento della produzione saranno eseguiti tramite questa schermata, alla quale si potrà accedere in qualsiasi momento tramite la voce di menu Produzione » Gestione della produzione.
Nella schermata appariranno solo i documenti avanzabili (totalmente o parzialmente) in modo da guidare l’utente attraverso le varie fasi della produzione, in base a quanto può essere eseguito in quel momento.
Arrivo dei componenti C2 e C3
Il primo documento evadibile proposto è l’ordine a fornitore di C1, C2 e C3 in quanto, senza le materie prime necessarie, non è possibile iniziare alcuna produzione.

Per registrare l’arrivo dei componenti procedere come segue:
- Selezionare dall’elenco le righe relative ai componenti ricevuti dal fornitore, in questo caso C2 e C3.
- Premere su Arrivo merce e successivamente cliccare sul documento che si desidera generare; in questo caso una fattura fornitore.
Apparirà il documento selezionato già compilato; sarà sufficiente compilare numero e data e salvarlo.
Consegna dei componenti al terzista
Arrivata la merce sarà possibile consegnare C2 e C3 al terzista in modo che possa produrre S.
Nella schermata di gestione della produzione, infatti, non saranno più visibili le righe evase dell’ordine fornitore e saranno mostrate quelle relative all’ordine di consegna a terzista, come si vede nell'immagine qui sotto.

Procedere come segue:
- Selezionare dall’elenco le righe relative ai componenti da inviare al terzista, in questo caso C2 e C3.
- Premere su Consegna componenti e successivamente cliccare su Genera documento di trasporto.
Apparirà il documento già compilato e sarà sufficiente salvarlo.
Per poter consegnare i componenti, bisognerà aver prima creato almeno una causale di tipo Scarico con controparte Fornitore da utilizzare nei DDT di consegna al terzista.
Conferma della produzione del semilavorato S
Quando il terzista ci avviserà dell’avvenuta produzione del semilavorato, si potrà procedere con la conferma della produzione di S sul magazzino del terzista che scaricherà C2 e C3 sullo stesso magazzino.

Procedere come segue:
- Selezionare dall’elenco l’ordine di lavorazione di S.
- Premere su Conferma produzione e successivamente cliccare su Genera Scheda di lavorazione.
Apparirà il documento già compilato e sarà sufficiente salvarlo.
Rientro del semilavorato S nel magazzino interno
Quando il semilavorato giungerà fisicamente nel magazzino interno, si potrà procedere con la registrazione del suo rientro evadendo l’ordine a terzista di S.

Procedere come segue:
- Selezionare dall’elenco l’ordine a terzista di S.
- Premere su Rientro lavorato e successivamente cliccare sul documento che si desidera generare; in questo caso una fattura fornitore.
Apparirà il documento già compilato e sarà sufficiente salvarlo.
Arrivo del componente C1
Per produrre il prodotto finito manca solo l'arrivo del componente C1, che registriamo in maniera analoga a quanto visto in precedenza per C2 e C3.
Conferma della produzione del prodotto finito P
Ora è tutto pronto per l’ultima fase che completa il ciclo: la produzione di P.
La generazione della scheda di lavorazione, che evade il relativo ordine di lavorazione, avviene in maniera del tutto analoga a quanto già visto per la produzione del semilavorato. Sarà caricato il prodotto finito P nel magazzino interno e scaricati S e C1 dallo stesso.
Evasione dell'ordine cliente
Prodotto P, esso entra nel normale ciclo di vendita e l’ordine ricevuto dal cliente potrà essere evaso generando un documento di vendita.